科普文章
【杨柳科普】泌尿系结石复发预防策略 | 泌”不可分,健康讲堂(2026年第2期)
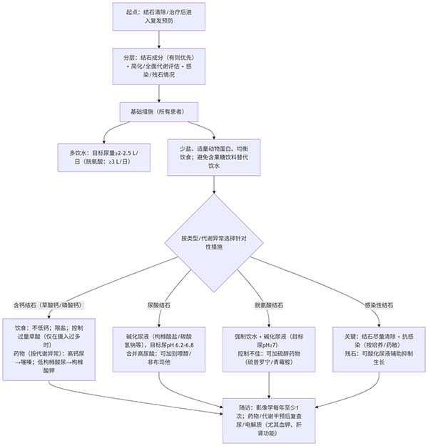
泌尿系结石是一种复发率较高的疾病,其复发预防对于改善患者预后、降低医疗负担具有重要意义。以下是严格按照最新研究制定的结石复发预防策略,供大家参考。
一、液体摄入:
充分饮水是预防结石复发的基础措施。共识建议患者每日液体摄入量应>2.5L,以保证尿液清亮或微黄,尿比重在1.010左右。对于胱氨酸结石患者,建议每日液体摄入量为3.5~4.0L,保持日排尿量>3.5L。液体选择以普通饮用水为主,避免使用可能增加结石风险的饮料,如碳酸饮料、果汁等。
二、饮食调整:
饮食调整是预防结石复发的重要环节,需根据结石成分和代谢评估结果进行个体化调整。
(一)草酸钙类结石:
钙摄入:建议患者摄入适量钙(800~1200mg/d),避免低钙饮食,因为低钙饮食可能增加肠道草酸吸收,反而增加结石风险。
草酸摄入:限制富含草酸盐的食物(如菠菜、大黄、巧克力、坚果等),但无需完全禁食。
动物蛋白和钠盐:限制动物蛋白和钠盐摄入,中国居民人均摄盐量为9.3g/d,远高于结石患者推荐的限盐量(<5g/d),高钠饮食会增加尿钙排泄。
(二)磷酸钙类结石:
患者应限制钙摄入(400~800mg/d),同时避免高钠、高磷和高蛋白食物。此外,建议减少乳制品和富含钙的食物摄入,以降低尿钙和尿磷水平。
(三)尿酸结石:
碱化尿液:将尿液pH值维持在6.2~6.8,可选用枸橼酸钠、枸橼酸钾或碳酸氢钠等药物。
嘌呤摄入:限制嘌呤摄入,减少肉类、海鲜等高嘌呤食物的摄入。
体重管理:肥胖是尿酸结石的危险因素,建议患者控制体重,避免高热量饮食。
(四)胱氨酸结石:
碱化尿液:将尿液pH值维持在>8,常用药物为枸橼酸钾,必要时联合乙酰唑胺。
蛋氨酸摄入:限制富含蛋氨酸和半胱氨酸的食物,如动物蛋白。对于小儿患者,避免过度限制蛋白质摄入以影响生长发育。
三、药物预防:
药物预防是针对高复发风险患者的重要措施,需根据结石成分和代谢异常选择合适的药物。
(一)含钙结石:
噻嗪类利尿剂:适用于高钙尿患者,可减少尿钙排泄,降低结石复发率。
枸橼酸钾:适用于低枸橼酸尿患者,可增加尿液中枸橼酸含量,升高尿液pH值。
补充钙剂和铁剂:对于肠源性高草酸尿患者,补充钙剂和铁剂可减少草酸吸收。
(二)尿酸结石:
碱化尿液药物:枸橼酸钠、枸橼酸钾或碳酸氢钠是常用的碱化尿液药物。
别嘌醇或非布司他:对于合并高尿酸血症或高尿酸尿症的患者,可使用别嘌醇或非布司他辅助预防。
(三)胱氨酸结石:
碱化尿液药物:枸橼酸钾是首选药物,必要时联合乙酰唑胺。
胱氨酸结合药物:对于液体摄入和碱化尿液效果不佳的患者,可使用硫普罗宁或青霉胺。
(四)感染性结石:
抗生素治疗:结石完全清除后,根据病原学培养结果选择敏感抗生素长期维持治疗。
尿液酸化药物:对于术后有结石残留的患者,可使用维生素C、氯化铵或硫酸铵酸化尿液,将尿液pH值控制在6.2左右。
四、随访管理:
泌尿系结石是终生性疾病,完善的随访管理是预防复发的关键。
影像学检查:建议患者在治疗后6个月内行首次影像学检查,之后每年至少检查一次,首选超声检查。
代谢监测:在药物治疗的6个月内应至少行一次24小时尿液成石危险因素分析,此后每年至少一次。
药物监测:长期服用药物预防结石的患者,需定期行血液生化检查,监测血钾、肝肾功能等指标。
泌尿系结石的复发预防需综合液体摄入、饮食调整和药物预防三大策略,同时结合患者的具体情况制定个体化方案。通过科学的饮食管理、合理的药物选择和完善的随访管理,可显著降低结石复发率,改善患者预后。泌尿外科医生应根据指南,为患者提供规范的预防指导,帮助患者建立长期的健康管理意识。

【本文仅限于公益科普及学术交流,如有不适请及时就医。文中部分资料来源网络,侵删。】
- 标签:
- 泌尿外科








京公网安备11010502033717号