科普文章
【杨柳科普】一根“生命管”的直与卷 :腹透导管形状里藏着的学问
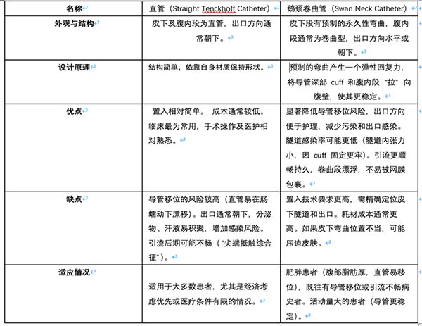
腹透导管是腹透患者的“生命线”,以往我们更关注的是皮下隧道、导管出口、液体出入通畅情况等,今天,我们就来简单聊一聊腹膜透析导管不同形状的不同学问!选择合适的类型对透析效果和并发症预防至关重要。了解它,是为了更好地保护它,陪伴我们更长久、更安全地进行居家透析治疗。一般来说,临床常用的有直管和鹅颈卷曲管,下面将从多个角度详细对比两者的区别,首先是两幅图片。


我们常用的腹透直管其腹内段末端可能因肠道蠕动、体位变化而离开骨盆底部理想位置,漂移到上腹部,就是我们俗称的“漂管”。这会导致引流不畅(出液慢、不彻底)。另外直管也更容易被大网膜包裹。由于是直的,手术建立隧道过程中可能在皮下形成尖锐的转角,长期可能引起不适或皮肤受压,出口往往自然朝向下方,不利于分泌物和汗液的引流,出口炎和隧道炎的风险相对较高。但手术操作相对简单,学习曲线短,导管制造成本低,很多医院仍以直管为主。鹅颈卷曲管:像弹簧一样盘在骨盆,增加了接触面积和重量,不易漂移,由于末端是卷曲且多孔的,当透析液注入时,水流是向四面八方分散的,就像淋浴花洒一样。这避免了直管高速水流冲击同一位置,减少灌入痛。皮下段弯曲通过弹性牵拉,进一步将腹内段锚定在骨盆深处。预制的弯曲允许医生将出口设计在水平或略微向上的位置(如旁正中切口配合侧向出口)。出口干燥、易观察、易护理,降低了感染风险。其皮下弯曲顺应身体轮廓,在皮下走行更自然,皮下涤纶套(cuff)固定更牢,导管扭转或对皮肤产生压力的可能性小,外观也更平整。手术方面需要术者经过专门培训,精确定位皮下隧道的弯曲弧度和出口位置,才能发挥其优势。导管本身工艺更复杂,手术耗材成本高,增加患者住院支出。

虽然每种导管均为医院硅胶材质,与人体相容性良好,且设计精密,临床应用已久,但仍需要细心呵护,主要包括:
1)保持出口处干燥清洁:每天按照医护人员的指导进行出口处护理,观察有无红、肿、痛、分泌物。
2)妥善固定:使用腹带或胶布将导管妥善固定在皮肤上,避免重力下坠或意外拉扯,尤其关注腹部配饰如腰带等对导管的摩擦和弯折损伤。
3)观察引流情况:虽然卷曲管防漂管效果好,但引流时也应注意观察引流液的颜色和速度。如发现入液疼痛、引流不畅,请及时联系腹透中心。
4)洗澡防护:洗澡时必须使用一次性肛袋或专用敷贴保护好出口处,避免进水。
5)思想重视:无论是直管和鹅颈卷曲管是腹透治疗中一项成熟的技术,它就像一座桥梁,连接着您和健康的希望。正确的认识加上精心的维护,才能让这条“生命线”保持通畅。
腹膜透析中心在以往治疗过程中以直管为主,为了给予不同患者多样化选择,近半年开展多例“鹅颈卷曲管”置入,目前该手术方式已趋于成熟,未来会为更多的腹透患者提供更优质的服务。
本文仅限于公益科普及学术交流,如有不适请及时就医。文中内容仅供参考,不作为医疗诊断依据。
- 标签:
上一篇: 【杨柳科普】玩手机会让痘痘变多吗?(二)








京公网安备11010502033717号